第八屆“創客中國(guó)”北京市中小企業創新創業大(dà)賽暨“創客北京2023”創新創業大(dà)賽龍頭企業專項賽包括阿裡(lǐ)巴巴諸神之戰“智能制造賽道”全球挑戰賽專項賽、集創北方?半導體(tǐ)與新型顯示專項賽、京東?創客合夥人(rén)專項賽、360?中小企業數字化轉型專項賽、算能科(kē)技?企業大(dà)模型方向專項賽、中國(guó)電信·5G+AI 數字化創新專項賽、華爲?鲲鵬昇騰歐拉創新專項賽、京東方·生(shēng)命科(kē)技醫藥健康方向專項賽、修正?醫藥健康行業專項賽項目、中國(guó)通号?軌道交通通信信号行業專項賽10大(dà)龍頭企業專項賽道,采用“揭榜”的方式征集最優研發團隊、最佳解決方案,有效激發廣大(dà)中小企業創新潛力和發展活力。
10大(dà)專項賽共有1830個項目報名參賽,各大(dà)專項賽決賽于近期完賽,集創北方?半導體(tǐ)與新型顯示專項賽獲獎名單如(rú)下。其他(tā)賽道獲獎信息請(qǐng)繼續關注北京通企服版APP、北京市中小企業公共服務平台網站(zhàn)和平台官網微信公衆号。

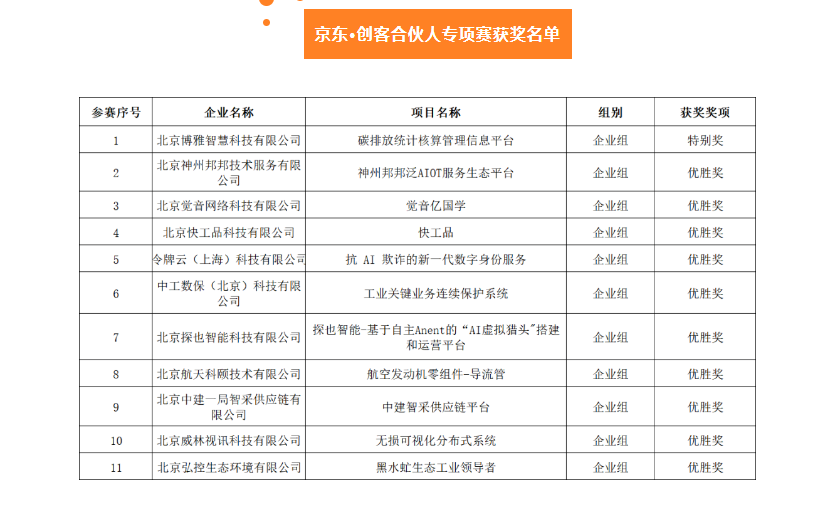
▲“創客北京2023”京東?創客合夥人(rén)專項賽獲獎名單來(lái)了
第八屆“創客中國(guó)”北京市中小企業創新創業大(dà)賽暨“創客北京2023”創新創業大(dà)賽龍頭企業專項賽包括阿裡(lǐ)巴巴諸神之戰“智能制造賽道”全球挑戰賽專項賽、集創北方?半導體(tǐ)與新型顯示專項賽、京東?創客合夥人(rén)專項賽、360?中小企業數字化轉型專項賽、算能科(kē)技?企業大(dà)模型方向專項賽、中國(guó)電信·5G+AI 數字化創新專項賽、華爲?鲲鵬昇騰歐拉創新專項賽、京東方·生(shēng)命科(kē)技醫藥健康方向專項賽、修正?醫藥健康行業專項賽項目、中國(guó)通号?軌道交通通信信号行業專項賽10大(dà)龍頭企業專項賽道,采用“揭榜”的方式征集最優研發團隊、最佳解決方案,有效激發廣大(dà)中小企業創新潛力和發展活力。
10大(dà)專項賽共有1830個項目報名參賽,各大(dà)專項賽決賽于近期完賽,京東?創客合夥人(rén)專項賽獲獎名單如(rú)下。其他(tā)賽道獲獎信息請(qǐng)繼續關注北京通企服版APP、北京市中小企業公共服務平台網站(zhàn)和平台官網微信公衆号。
